Friday, April 17, 2026
Environmental LawEnvironmental Impact Assessment: Legal Requirements for Screening, Scoping and...

Environmental Impact Assessment: Legal Requirements for Screening, Scoping and EIA Report Preparation

-

Understand the legal requirements of Environmental Impact Assessment (EIA), including screening and scoping procedures, and how to prepare a legally compliant EIA report in this comprehensive guide.

EIA_Process

Environmental Impact Assessment (EIA) is a legally mandated process designed to evaluate the potential environmental consequences of proposed projects before regulatory approval is granted. From a legal perspective, the EIA framework imposes specific obligations on project proponents, including screening to determine whether an EIA is required, scoping to identify legally relevant environmental issues, and the preparation of a comprehensive EIA report in accordance with statutory standards.

Failure to comply with these procedural and substantive requirements may result in regulatory sanctions, project delays, or judicial review. This analysis examines the legal requirements governing EIA screening, scoping, and report preparation, highlighting the regulatory principles and compliance considerations that shape lawful environmental decision-making.

Table of Contents hide
10 Understanding EIA Report Requirements

EIA Screening and Scoping

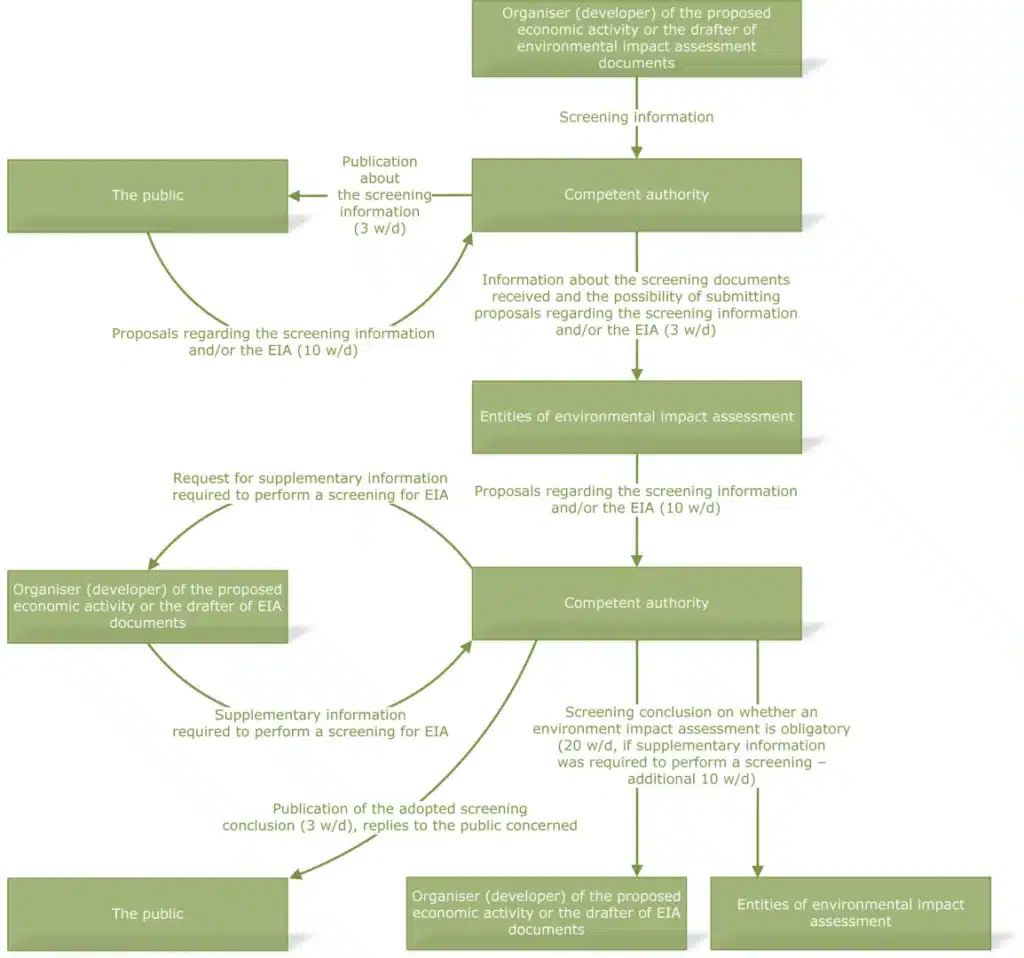
Screening and scoping represent the foundational stages of the Environmental Impact Assessment (EIA) process, establishing the framework for all subsequent analysis. These critical early steps determine whether assessment is necessary and, if so, what it should examine. Understanding the key questions addressed during screening and scoping helps ensure that EIA efforts focus on genuinely significant environmental issues while avoiding unnecessary regulatory burdens.

Understanding Screening in EIA

Screening serves as the gateway to formal environmental assessment, answering the fundamental question of whether a proposed project requires a detailed EIA. This initial filter ensures proportional response to environmental risks, directing comprehensive assessment resources toward projects with genuine potential for significant impacts.

According to the IISD’s screening guidance:

“screening is the first stage of the EIA process which results in a key decision, namely to either conduct the assessment based on likely significant impacts or not conduct it in the anticipated absence of such impacts.”

EIA_screening_process

Source: EIA Screening Process

Key Screening Questions

Question 1: Does This Project Type Require EIA?

The most straightforward screening approach involves checking whether projects fall into categories automatically requiring assessment. According to Solen’s screening analysis:

“in many cases, projects to which EIA applies are listed in an annex and screening could be done simply by following this project list.”

Project lists typically categorize developments based on sector and scale. Common categories automatically requiring EIA include dams and reservoirs above threshold sizes, industrial plants exceeding production capacity limits, mining and mineral extraction projects, power generation facilities, major transportation infrastructure, and waste management facilities.

However, as Solen notes, project lists are specific to particular countries or jurisdictions, requiring adequate review by relevant stakeholders. Lists should be revised and updated over time through consultative processes to reflect evolving environmental understanding and priorities.

Question 2: Does the Project Exceed Size or Capacity Thresholds?

Many jurisdictions establish quantitative thresholds triggering EIA requirements. These might include:

  • Land area affected (hectares disturbed)
  • Production or processing capacity (tons per year)
  • Energy generation capacity (megawatts)
  • Investment value (monetary thresholds)
  • Population served (number of people)

Threshold approaches provide clear, objective criteria but may miss environmentally significant projects falling below limits. Hybrid systems combining thresholds with discretionary authority address this limitation.

Question 3: Is the Project Located in or Near Sensitive Areas?

According to the IISD screening guide:

“under certain circumstances, relatively small project proposals might have potentially adverse environmental impacts.”

Screening criteria might include the project’s location or proximity to designated protected areas or special heritage landscapes. Even small projects in highly sensitive locations may warrant a full EIA due to the vulnerability of receiving environments.

Location-based screening considers whether projects are situated in or near protected areas and nature reserves, wetlands and critical watersheds, coastal zones and marine environments, areas with endangered or threatened species, cultural heritage sites, or regions with cumulative development pressures.

Question 4: Will There Be Large Changes in Environmental Conditions?

The European Union suggests questions designed so “yes” answers generally indicate EIA necessity. According to the IISD, these include whether there will be large changes in environmental conditions.

Consider whether the project will significantly alter existing environmental conditions such as land cover or habitat types, hydrological patterns or water quality, air quality or noise levels, community character or land use patterns, or ecological processes and functions.

Question 5: Will New Features Be Out-of-Scale with Existing Environment?

Another EU screening question asks whether new features will be out-of-scale with the existing environment. Projects introducing dramatically different scales, intensities, or characters from surrounding areas often warrant assessment.

Examples include high-rise development in low-density areas, industrial facilities in residential neighborhoods, intensive agriculture in natural landscapes, or tourism development in pristine environments.

Question 6: Will Effects Be Unusual or Particularly Complex?

According to IISD guidance:

“screening considers whether effects will be unusual in the area or particularly complex.”

Unusual or complex impacts are difficult to predict using standard methods and may require specialized expertise. Complexity indicators include novel technologies with limited track records, multiple interacting impact pathways, long-term or irreversible changes, potential for cascading effects across ecosystems, or significant scientific uncertainty about outcomes.

Question 7: Are There Potential Transboundary Impacts?

Projects with impacts potentially extending beyond national boundaries require special consideration. International frameworks like the Espoo Convention establish requirements for transboundary EIA.

Consider whether projects might affect shared water resources, air quality in neighboring jurisdictions, migratory species crossing borders, or climate change through significant emissions.

Question 8: How Many People Will Be Affected?

Population impact represents an important screening consideration. Projects affecting large numbers of people typically require assessment even if environmental impacts seem limited.

Consider direct effects on nearby residents, indirect effects through resource competition or services, impacts on vulnerable or marginalized populations, and effects on indigenous peoples with special rights or relationships to affected areas.

Understanding Scoping in EIA

Once screening determines that EIA is necessary, scoping defines what the assessment will examine. According to the EVS Institute’s scoping analysis:

“scoping creates a detailed roadmap for the entire EIA process, identifying which environmental components deserve detailed study and which impacts are most likely to occur.”

Scoping prevents both under-assessment (missing important impacts) and over-assessment (wasting resources on trivial issues). Effective scoping ensures EIA efforts focus where they matter most.

scope_diagram

Source: Scoping Process Diagram

Key Scoping Questions

Question 9: What Are the Project’s Key Environmental Concerns?

According to Solen’s scoping overview:

“scoping is the early, open, and interactive process of determining the major issues and impacts that need to be addressed in an EIA.”

Identify key environmental concerns through stakeholder consultation, review of similar projects, expert judgment, and preliminary environmental review. Focus on issues where the project could cause significant changes or where environment is particularly sensitive.

Question 10: What Is the Appropriate Study Area?

Scoping must define geographic boundaries for assessment. According to the IISD scoping guide:

“This includes describing the project area and the area of project influence.”

Study areas vary by impact type. Air quality assessment might require regional modeling domains. Water quality studies focus on affected watersheds. Socioeconomic assessment addresses communities within the economic influence zone.

Consider direct project footprint areas, zones of direct physical impact, indirect impact areas, and cumulative effects study regions.

Question 11: What Time Periods Should Assessment Cover?

Temporal boundaries define when impacts occur and how long they persist. According to IISD:

“assessment should address all project stages from preparation through closure.”

Time periods include construction phase (temporary but often intense impacts), operational phase (ongoing but potentially well-controlled), maintenance and upgrade activities, and decommissioning or closure (often overlooked but important).

Question 12: Which Environmental Components Require Detailed Study?

Scoping identifies specific environmental components warranting detailed assessment. According to Solen:

“key objectives include organizing key issues into impact categories to be studied.”

Categories might include:

  • Physical environment (air, water, soil, noise)
  • Biological environment (vegetation, wildlife, aquatic life)
  • Human environment (health, economy, culture, heritage)

Not all components require equal attention. Focus detailed study on components where significant impacts are likely, where environments are particularly sensitive, where stakeholders express concern, or where regulatory standards apply.

Question 13: What Project Alternatives Should Be Examined?

According to the IISD scoping process:

“scoping includes outlining project alternatives for preparation, implementation, and closure.”

Consider location alternatives (different sites), technology alternatives (different approaches), design alternatives (configurations or scales), timing alternatives (phasing or schedules), and the no-action alternative (baseline comparison).

Question 14: What Baseline Data Is Needed?

Scoping determines what existing environmental information must be collected. According to the FAO’s EIA guide:

“Baseline studies are critical EIA techniques used in scoping.”

Consider what data is already available from existing studies, monitoring programs, or scientific literature, what new data must be collected through field surveys, what temporal coverage is needed (seasonal variations, long-term trends), and what spatial resolution is appropriate. Avoid collecting unnecessary data that will not inform impact assessment or decisions.

Question 15: Which Assessment Methods Are Most Appropriate?

Scoping identifies methodologies for impact prediction and evaluation. Different methods suit different impact types and environmental conditions.

According to the EVS Institute:

“prediction techniques include extrapolative methods, quantitative models, case studies, and expert judgment.”

Method selection considers data availability and quality, scientific understanding of processes, resource and time constraints, and regulatory requirements or expectations.

Question 16: How Will Stakeholders Be Engaged?

According to the IISD scoping guidance:

“scoping includes conducting public meetings and stakeholder consultations, integrating comments and feedback into project planning.”

Scoping determines who should be consulted (affected communities, indigenous peoples, government agencies, NGOs, experts), when consultation should occur throughout EIA, what methods will be used (meetings, workshops, surveys), and how input will be incorporated into assessment.

Question 17: What Are the Cumulative Effects Considerations?

Modern EIA increasingly addresses cumulative impacts from multiple projects affecting the same environment. Scoping identifies other developments whose effects should be considered alongside the proposed project.

According to Solen’s analysis:

“scoping ensures that studies are based on sufficient information to assess realistic options, including consideration of costs associated with potential climate change risks and cumulative effects.”

Question 18: How Will Uncertainty Be Addressed?

All impact predictions involve uncertainty. Scoping should acknowledge this and determine how uncertainty will be characterized and communicated.

Approaches include sensitivity analysis testing key assumptions, probability assessments where feasible, conservative assumptions for precautionary approach, and explicit discussion of knowledge gaps and limitations.

Question 19: What Will Be the Terms of Reference?

According to the IISD:

“the preparation of Terms of Reference (TOR) for an EIA is an important concluding task of scoping.”

TOR specify impact categories requiring assessment, methodologies for each category, baseline data requirements, stakeholder consultation plans, report structure and content, submission requirements and deadlines, and roles and responsibilities. TOR provide clear guidance for EIA practitioners and establishes expectations for reviewers.

TOR

Image Source: Terms of Reference Process

The Screening-Scoping Interface

While screening and scoping are distinct stages, they connect intimately. According to Solen:

“screening establishes the basis for scoping.”

Information gathered during screening informs scoping decisions. For example, screening might identify location near protected areas as triggering EIA. Scoping then determines what aspects of those protected values require detailed assessment.

Effective screening provides scoping with clear direction about why EIA is required, what preliminary concerns exist, which stakeholders should be engaged, and what regulatory requirements apply.

Common Challenges in Screening and Scoping

Over-Scoping

According to IEMA’s scoping practice guide:

“many parties involved in EIA scoping tend to act in risk-averse manner, retaining broad scope for reassurance.”

This culture extends both the number of environmental topics covered and the scope within topics. Over-scoping wastes resources on trivial issues, delays assessment completion, obscures truly significant impacts in masses of detail, and increases costs without improving decision quality.

Under-Scoping

Conversely, inadequate scoping may miss important impacts, leading to problems during review or implementation. Comprehensive risk assessment at the scoping stage minimizes chances of missing issues.

Political Interference

According to IEMA:

“scoping can become politicized with agencies using EIA to address issues inappropriate for project-level assessment.”

Balance is needed between comprehensive assessment and maintaining focus on genuinely significant environmental impacts.

Stakeholder Management

Effective scoping requires balancing diverse stakeholder perspectives. According to IEMA’s analysis:

“greater public involvement can lead to over-scoping as it results in more attention on perceived rather than actual concerns.”

Good scoping sets priorities and decision-makers must sometimes reject concerns before setting Terms of Reference. Scoping should identify information pertinent to impact assessment, not just record all opinions.

Best Practices for Effective Screening and Scoping

Early Engagement

Begin screening and scoping early in project planning when design flexibility remains maximum. This allows environmental considerations to genuinely influence project development.

Transparency

Conduct screening and scoping transparently with clear criteria, documented decisions, and stakeholder involvement. According to Mission Sustainability:

“public participation and transparency are fundamental EIA principles.”

Expert Input

Engage qualified specialists early to identify potential impacts and appropriate assessment methods. Interdisciplinary teams provide comprehensive perspective.

Documentation

Document screening and scoping decisions thoroughly, explaining rationale for including or excluding issues from detailed assessment. This documentation supports subsequent review and addresses challenges.

Flexibility

Recognize that some issues may emerge unexpectedly as assessment proceeds. According to IEMA:

“changes in scope can reflect new issues arising as studies are undertaken, which does not necessarily represent scoping failure.”

Build flexibility for scope adjustment if justified by new information.

Environmental Impact Assessment Report

Preparing an Environmental Impact Assessment (EIA) report represents one of the most critical tasks in the environmental review process. This comprehensive document translates months of research, analysis, and consultation into actionable information that guides project approval decisions. Whether you are an environmental consultant preparing your first EIA or a project manager overseeing the process, understanding how to create an effective EIA report is essential for regulatory compliance and environmental stewardship.

Understanding EIA Report Requirements

Before beginning report preparation, understanding regulatory requirements and stakeholder expectations establishes the foundation for success. EIA reports must satisfy multiple audiences including regulatory decision-makers, technical reviewers, affected communities, and legal compliance officers.

According to the EPA’s EIS requirements:

“federal Environmental Impact Statements must include specific components such as an executive summary, statement of purpose and need, alternatives analysis, description of affected environment, assessment of environmental consequences, list of preparers, and required appendices.”

Different jurisdictions have specific format and content requirements. Some require particular section organization, page limits, or submission formats (digital, printed, or both). Reviewing applicable regulations and consulting with regulatory authorities early prevents costly revisions later.

EIA_Report_checklist

Image Source: EIA Report Requirements Checklist

Step 1: Establish Your Reporting Framework

Review Terms of Reference

The Terms of Reference (TOR) developed during scoping provide your reporting roadmap. According to Capacity4dev’s EIA guidance:

“TOR specify impact categories requiring assessment, methodologies for prediction and evaluation, baseline data requirements, stakeholder consultation plans, and report structure.”

Carefully review TOR to ensure your report addresses all required elements. Create a compliance matrix tracking how each TOR requirement is addressed in your report.

Assemble Your Team

EIA reports require multidisciplinary expertise. Assemble a team covering all relevant specializations such as environmental scientists, ecologists and biologists, hydrologists and water resource specialists, air quality experts, socioeconomic analysts, GIS and mapping specialists, and technical writers.

Designate a report coordinator responsible for maintaining consistency, managing contributions from multiple specialists, ensuring adherence to deadlines, and conducting quality control.

Develop Report Outline

Create a detailed outline before writing begins. This outline should align with TOR requirements and regulatory guidelines while organizing information logically for readers. The standard EIA report structure includes

  • Executive summary (non-technical overview)
  • Introduction (project context and purpose)
  • Methodology (assessment approach)
  • Baseline conditions (existing environment)
  • Impact assessment (predicted effects)
  • Mitigation measures (impact reduction strategies)
  • Alternatives analysis (comparison of options)
  • Environmental management plan (implementation framework)
  • Conclusions and recommendations
EIA_Report

Source: EIA Report

Step 2: Write the Executive Summary

The executive summary serves as the most widely read section of your EIA report. Many decision-makers and stakeholders will read only this section, making its clarity and completeness critical.

Executive Summary Components

Include concise descriptions of the proposed project, key environmental concerns identified, significant predicted impacts, proposed mitigation measures, alternatives considered, and overall conclusions and recommendations.

According to Mission Sustainability’s EIA guidance:

“the executive summary should be written last after all analysis is complete, even though it appears first in the document.”

This ensures accurate summarization of findings.

Writing Tips

Keep the executive summary to 5-10 pages maximum. Use clear, non-technical language accessible to general audiences. Employ bullet points and tables to present information concisely. Avoid jargon and technical terms or define them when necessary. Focus on key findings rather than methodology details.

Step 3: Describe the Project Comprehensively

Project Description Elements

According to HUD’s environmental assessment guide:

“thorough project descriptions must cover project location (geographic coordinates, site characteristics), physical components (facilities, structures, infrastructure), operational details (processes, activities, schedules), resource requirements (water, energy, materials), and temporal aspects (construction duration, operational lifespan, decommissioning).”

Design and Specifications

Provide sufficient technical detail for impact prediction without overwhelming readers. Use drawings, site plans, and diagrams to illustrate project components. Explain any special technologies or approaches being employed.

Phasing and Timeline

Clearly describe project phases, including site preparation and construction, operational activities, maintenance and upgrades, and eventual decommissioning or closure. Specify durations for each phase as they affect the impact assessment.

Step 4: Document Baseline Environmental Conditions

Establishing the Baseline

According to HUD Exchange guidance:

“environmental assessment description of existing conditions establishes baseline environmental conditions at the site.”

This baseline provides the reference state against which impacts are measured.Organize baseline documentation by environmental component such as physical environment (air quality, water resources, soils, noise), biological environment (vegetation, wildlife, aquatic ecosystems, protected species), and human environment (land use, demographics, cultural resources, infrastructure).

Data Presentation

Present baseline data clearly using maps showing study area and key features, tables summarizing measurements and observations, graphs illustrating trends or comparisons, photographs documenting existing conditions, and GIS overlays displaying spatial relationships.

According to the FAO’s EIA methodology guide:

“information should be presented in simple, understandable forms so connections between project impacts can be identified.”

Data Sources and Quality

Document all data sources including field surveys conducted for the EIA, existing studies and reports referenced, monitoring data from regulatory agencies, remote sensing and aerial imagery, and stakeholder and community input.

Discuss data quality, limitations, and gaps. Acknowledge uncertainty where it exists rather than overstating confidence in findings.

Step 5: Assess Environmental Impacts

Impact Identification

According to the EVS Institute’s impact analysis guide:

“impact assessment follows structured approaches transforming environmental data into actionable insights.”

Systematically identify all potential impacts using checklists ensuring comprehensive coverage, impact matrices linking activities to effects, network diagrams showing cascading impacts, and expert judgment identifying subtle interactions.

Impact_Prediction_EIA

Source: Impact Prediction EIA

Impact Prediction

For each identified impact, predict its characteristics, including:

  • Nature (beneficial or adverse)
  • Magnitude (quantitative extent where possible)
  • Spatial extent (affected area)
  • Temporal dimension (duration, frequency)
  • Reversibility (permanent or temporary)
  • Likelihood (probability of occurrence)

According to the EVS Institute:

“prediction techniques include extrapolative methods using historical trends, quantitative models simulating processes, case studies examining similar projects, and expert judgment addressing unique conditions.”

Significance Evaluation

Evaluate impact significance by comparing predicted changes against regulatory standards and guidelines, ecological thresholds and sustainability limits, stakeholder values and concerns, cumulative effects with other projects, and mitigation feasibility.

According to HUD Exchange:

“when project impacts would significantly change conditions from baseline, especially in adverse manners affecting environmental factors, this constitutes significant impact.”

Documenting Uncertainty

According to the FAO guide:

“EIA involves prediction and thus uncertainty is integral.”

It discusses two types of uncertainty:

  • Process uncertainty
  • Prediction uncertainty

This indicates confidence levels using probability analyses and sensitivity testing where possible.

Step 6: Analyze Alternatives

The No-Action Alternative

Always include the no-action alternative describing what would happen if the project does not proceed. According to the EPA’s NEPA requirements:

“This baseline comparison is mandatory for federal EIS documents.”

Project Alternatives

Analyze reasonable alternatives addressing project purpose and need, such as:

  • Location alternatives (different sites)
  • Design alternatives (varying configurations)
  • Technology alternatives (different approaches)
  • Scale alternatives (capacity or size variations)

Comparative Analysis

Compare alternatives systematically using comparison matrices or tables, environmental performance indicators, cost-benefit considerations, and stakeholder preferences.

According to Capacity4dev:

“identification and assessment of impacts are necessary for all alternatives under study to compare them and provide recommendations on the most environmentally sound alternative.”

Step 7: Develop Mitigation Measures

The Mitigation Hierarchy

According to Mission Sustainability:

“mitigation follows the hierarchy of avoid (eliminate impacts through design), minimize (reduce impact magnitude), restore (rehabilitate affected areas), and compensate (offset unavoidable impacts).”

Measure Specifications

For each mitigation measure:

  • Specify what actions will be taken
  • When implementation occurs (timing)
  • Who is responsible (accountability)
  • Resource requirements (costs, equipment)
  • Performance standards (success criteria)

Effectiveness Assessment

Discuss expected effectiveness of proposed measures based on scientific literature, case study experience, expert opinion, and monitoring capabilities.

mitigation_levels_EIA

Source: Mitigation Levels EIA

Step 8: Create the Environmental Management Plan

The Environmental Management Plan (EMP) translates mitigation commitments into operational procedures. According to Capacity4dev:

“EMPs lay out how mitigation measures should be implemented and monitored.”

EMP Components

Include implementation schedules and responsibilities, resource allocation and budgets, monitoring and reporting procedures, corrective action protocols, training requirements, and compliance verification methods.

Integration with Project Management

The EMP should integrate with overall project management systems, establishing clear lines of authority and accountability for environmental performance.

Step 9: Address Public Consultation

Documenting Consultation Process

Describe how stakeholder engagement was conducted including public meetings and hearings held, comment periods provided, stakeholder workshops organized, individual consultations conducted, and information dissemination methods.

Incorporating Feedback

Explain how public input influenced project design, impact assessment, mitigation measures, and alternatives analysis. According to Mission Sustainability:

“public participation and transparency are fundamental EIA principles.”

Responding to Comments

Include appendices with comment summaries and responses demonstrating how concerns were addressed or explaining why certain suggestions were not adopted.

Stakeholder_Engagement_Framework

Source: Stakeholder Engagement Framework

Step 10: Prepare Supporting Materials

Technical Appendices

Appendices contain detailed supporting information such as baseline data tables, calculation methodologies, modeling results, specialist reports, consultation materials, and regulatory correspondence.

According to the EPA’s EIS requirements:

“Appendices provide background materials prepared in connection with the EIS.”

Visual Materials

Enhance report clarity with maps and GIS products, site photographs, technical diagrams, flow charts and process diagrams, and comparison graphics.

List of Preparers

Include qualifications of team members who prepared the EIA, demonstrating appropriate expertise.

Step 11: Conduct Quality Review

Internal Review Process

Before submission, conduct thorough internal review checking completeness against TOR requirements, technical accuracy of analysis, clarity and readability, consistency across sections, and adequacy of supporting documentation.

Peer Review

Consider independent peer review by specialists not involved in preparation, providing objective assessment of technical quality.

Revision and Finalization

Address review comments systematically, documenting changes made. Ensure the final document meets all formatting and submission requirements.

Step 12: Submit and Respond to Review

Submission Process

Follow regulatory submission procedures precisely, including required number of copies, digital format specifications, distribution lists, and filing deadlines.

Review Period

During regulatory and public review, be prepared to respond promptly to information requests, clarification questions, and substantive comments.

Supplementary Information

According to the EPA’s process:

“agencies consider substantive comments and conduct further analyses if necessary.”

Be prepared to provide additional studies or revisions as requested.

submission_timeline

Source: Submission Timeline

Common Pitfalls to Avoid

Insufficient Baseline Data

Inadequate baseline characterization undermines impact assessment credibility. Invest sufficient time and resources in comprehensive baseline studies.

Poor Integration

EIA reports sometimes read as disconnected specialist reports rather than integrated assessments. Ensure strong coordination across team members and clear synthesis of findings.

Excessive Technical Jargon

While technical rigor is essential, excessive jargon alienates non-specialist readers. Balance technical detail with accessibility.

Inadequate Alternatives Analysis

Superficial alternatives analysis suggesting only the proponent’s preferred option fails EIA’s purpose. Genuinely evaluate reasonable alternatives.

Weak Mitigation Planning

Vague mitigation commitments lacking specificity and accountability reduce EIA effectiveness. Develop detailed, implementable mitigation measures.

Conclusion

Screening and scoping represent critical foundation stages determining EIA effectiveness. The key questions addressed during these stages shape the entire assessment process, establishing what will be studied, how it will be assessed, and what information will inform decisions.

Effective screening ensures that EIA requirements are proportional to environmental risks, directing resources toward projects with genuine potential for significant impacts. Thoughtful scoping creates focused work plans that address truly important environmental issues without wasting effort on trivial concerns.

Success in screening and scoping requires asking the right questions systematically, engaging stakeholders meaningfully, applying professional judgment guided by clear criteria, balancing comprehensiveness with efficiency, and documenting decisions transparently. When screening and scoping are done well, the foundation is laid for EIA that genuinely informs and improves environmental decision-making.

Preparing effective EIA reports requires meticulous planning, multidisciplinary expertise, and commitment to transparency and scientific rigor. While the process can be challenging, well-prepared reports serve multiple valuable purposes by facilitating informed decision-making, demonstrating environmental responsibility, building stakeholder confidence, ensuring regulatory compliance, and creating frameworks for environmental management.

Success depends on understanding regulatory requirements thoroughly, assembling qualified teams, conducting comprehensive assessments, communicating clearly to diverse audiences, and maintaining scientific integrity throughout the process. By following systematic approaches and avoiding common pitfalls, EIA practitioners can produce reports that genuinely contribute to sustainable development and environmental protection.

Frequently Asked Questions

What happens if screening determines EIA is not required, but significant impacts later emerge?

If unexpected impacts emerge after screening determined EIA was unnecessary, projects may be required to conduct belated assessment. To avoid this, screening should be precautionary when uncertainty exists. Some jurisdictions allow screening decisions to be revisited if circumstances change significantly or new information emerges suggesting greater impacts than initially anticipated.

Can scoping decisions be challenged or appealed?

Scoping decisions are sometimes subject to challenge through administrative or legal processes, though procedures vary by jurisdiction. Transparent scoping with clear rationale and stakeholder consultation reduces vulnerability to successful challenges. Some systems provide for scoping opinions or directions from regulatory authorities that carry legal weight.

How are screening and scoping decisions made for novel projects with no precedents?

Novel projects present special screening and scoping challenges. Approaches include consulting international best practice guidance, engaging specialized experts who can draw on related experience, conducting preliminary studies to better understand potential impacts, and adopting precautionary approaches favoring more rather than less assessment when uncertainty is high.

Should screening and scoping be conducted sequentially or can they overlap?

While logically sequential (screening determines if EIA is needed, scoping determines what it examines), some practical overlap often occurs. Preliminary scoping considerations may inform screening decisions about likely significance. However, formal scoping should not begin until screening confirms EIA is required, as it would waste resources if assessment proves unnecessary.

How can small organizations or developing countries conduct effective screening and scoping with limited resources?

Resource constraints make screening and scoping efficiency especially important. Strategies include using standardized screening checklists and criteria to streamline decisions, focusing scoping on genuinely significant issues rather than attempting comprehensive assessment of all possible impacts, leveraging existing environmental data rather than conducting new baseline studies for all parameters, engaging stakeholder knowledge to identify key concerns cost-effectively, and seeking technical assistance from international organizations or bilateral programs when available.

How long should an EIA report be?

EIA report length varies widely based on project complexity. Simple projects might produce reports of 50-100 pages, while complex projects can generate documents exceeding 1,000 pages with appendices. Focus on completeness and clarity rather than arbitrary page limits. The executive summary should always remain concise regardless of overall report length.

Who should write different sections of the EIA report?

Different sections require different expertise. Environmental scientists typically write baseline environmental sections. Impact assessment sections are prepared by specialists in relevant fields (air quality, hydrology, ecology). Socioeconomic analysts address social and economic impacts. Technical writers often synthesize specialist inputs into coherent narratives and prepare executive summaries. A report coordinator ensures consistency across all sections.

How technical should the language be in an EIA report?

Balance technical rigor with accessibility. Main report sections should be understandable to educated non-specialists, using technical terms where necessary but defining them clearly. Technical appendices can contain detailed specialist information for expert reviewers. The executive summary must be accessible to general audiences without sacrificing accuracy.

What if baseline data is unavailable for certain parameters?

Acknowledge data gaps explicitly rather than ignoring them. Explain why data is unavailable (access constraints, time limitations, resource restrictions). Discuss implications for impact assessment. Propose how gaps will be addressed through monitoring programs. Use best available information and conservative assumptions when making predictions despite data limitations.

How do you ensure the EIA report is objective and unbiased?

Maintain objectivity by clearly documenting all data sources and methods, presenting both positive and negative impacts transparently, evaluating alternatives fairly without predetermined conclusions, incorporating independent peer review where possible, and acknowledging uncertainties and limitations. Remember that the EIA consultant works for the proponent but serves the broader public interest through honest, comprehensive environmental assessment.

Mohsin Pirzadahttps://n-laws.com/
Mohsin Pirzada is a legal analyst and editor focusing on international law, human rights, global governance, and public accountability. His work examines how legal frameworks respond to geopolitical conflicts, executive power, emerging technologies, environmental regulation, and cross-border policy challenges. He regularly analyzes global legal developments, including sanctions regimes, constitutional governance, digital regulation, and international compliance standards, with an emphasis on clarity, accuracy, and public relevance. His writing bridges legal analysis and current affairs, making complex legal issues accessible to a global audience. As the founder and editor of N-LAWS, Mohsin Pirzada curates and publishes in-depth legal commentary, breaking legal news, and policy explainers aimed at scholars, professionals, and informed readers interested in the evolving role of law in global affairs.

You might also likeRELATED
Recommended to you